涉25城,国家物流枢纽也“撞衫”?交通部推“国家货运综合枢纽”与发改委推“国家物流枢纽”
作者:admin日期:2023-07-28 09:19:38热度:314
物流业是我国基础性、战略性、先导性产业,而货运是物流核心环节,无运不成流。
7月13日,交通运输部公示了太原;哈尔滨、长春;连云港-徐州-淮安;长沙-株洲-湘潭;西安、银川;兰州、西宁;乌鲁木齐(含兵团相关师市)10个城市进入2023年国家综合货运枢纽补链强链支持城市(以下简称综合货运枢纽城市)支持范围。(一批物流集群依托国家物流枢纽快速发展 图源:中通)此次入选的10个“国家综合货运枢纽”城市,都是国家发改委建设的“国家物流枢纽城市”。去年,交通运输部认定的第一批15个“国家综合货运枢纽补链强链”城市,也都是规划布局的“国家物流枢纽承载城市”。“国家物流枢纽”是国家发改委牵头交通运输部两部门建设的,而“国家综合货运枢纽”是由交通运输部牵头财政部两部门建设的,两者都有财政资金支持,而后者所入选的城市几乎都是前者入选城市。两类都有货运枢纽,这是否是政策重复投入.?两类货运物流枢纽有何区别?2016年我国首次超越美国成为全球物流市场规模最大的国家,但作为全球最大物流大国,却非物流强国。物流运行的成本高、效率低、质量不高。如何迈向物流强国?2018年12月,国家发改委和交通运输部联合印发《国家物流枢纽布局和建设规划》。国家物流枢纽主要分为:陆港型、港口型、空港型、生产服务型、商贸服务型和陆上边境口岸型6种。这些政策逐步形成发改委提出的“通道+枢纽+网络”的我国现代物流运行体系基础。自2019年以来,国家发改委牵头发布了四批国家物流枢纽建设名单,包括100个国家物流枢纽(其中太原、乌兰察布—二连浩特、南京、青岛、唐山5地同时具备两种国家物流枢纽功能,实际数量只有95个),覆盖30个省(区、市)及新疆生产建设兵团。国家发改委综合运输研究所所长汪鸣指出,
“国家物流枢纽作为物流顶层储、运环节集成载体,对促进产业一体化服务组织、供应链环节集成组织,对支持现代产业的网络化、智能化发展具有重要组织功能和作用。”“各地在推动国家物流枢纽建设中,通过现代物流网络运行体系构建,塑造并形成了覆盖我国国土空间的现代物流主骨架。”
离我国第一部物流五年规划《“十四五”现代物流发展规划》中提到的“完成120个左右国家物流枢纽”仅差最后一步。国家发改委的前身是国家计划委员会,成立于1952年。原国家计划委员会于1998年更名为国家发展计划委员会,又于2003年将原国务院体改办和国家经贸委部分职能并入,改组为如今的国家发改委。国家发改委自2003年组建以来,一直负责我国现代物流政策制定工作。此前负责物流工作为国家发改委经济运行局,该局负责全国现代物流部际联席会议制度,但目前实际工作在经贸司,这也造成发改委在横向部门协调上有所弱化。
国家综合货运枢纽+牵头单位交通运输部
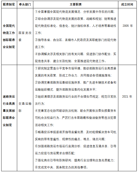
货运物流是综合物流服务总核心支撑。虽然现代物流政策主要制定部门在国家发改委,但货运物流管理在交通运输部。2019年,中共中央、国务院印发了《交通强国建设纲要》提出到到本世纪中叶,全面建成人民满意、保障有力、世界前列的交通强国。并在货运物流上提出,“全球123快货物流圈”:国内1天送达、周边国家2天送达、全球主要城市3天送达。因此,货运物流也是交通运输部份内职责。国家综合货运枢纽政策的出台,是加快构建现代化高质量国家综合立体交通网的重要一步,也是我国迈向交通强国的重要一步。为此,2022年7月8日,交通运输部与财政部发布《关于支持国家综合货运枢纽补链强链的通知》。计划用3年左右时间择优支持30个左右城市实施国家综合货运枢纽补链强链。2022年9月21日,交通运输部、财政部公示2022年国家综合货运枢纽补链强链首批城市名单,天津、石家庄,宁波、金华,厦门、福州、泉州,济南、临沂,郑州,武汉,广州,重庆、成都,昆明首批15个城市入围。这是继国家发改委与交通运输部2018年推进国家物流枢纽以来,第二个以国家枢纽定位的物流基础设施。耐人寻味的是,交通运输部并没有跟国家发改委联合发文,而是与财政部发文。而支撑交通运输部开展这项工作一个顶层制度支撑是交通运输部牵头的一个部际联席会议制度——2021年10月,经国务院批复,交通运输部牵头,16部门参与的道路货运行业高质量发展部际联席会议制度。2023年7月13日,交通运输部公示了太原;哈尔滨、长春;连云港-徐州-淮安;长沙-株洲-湘潭;西安、银川;兰州、西宁;乌鲁木齐(含兵团相关师市)10个城市进入2023年国家综合货运枢纽补链强链支持范围。
对于国家综合货运枢纽城市来说,实施期第一年每个城市将会获得5亿元的统一标准补助(城市群补助总额按10亿元上限控制),用于启动相关工作,后续年度根据绩效评价结果予以奖励。

交通运输部前身是1954年9月,由原中央人民政府交通部重组的中华人民共和国交通部。1969年11月,铁道部、交通部和邮电部的邮政部分机构合成新的交通部。1973年3月,邮政部门从交通部划出。1975年1月,交通部又被拆分为交通部和铁道部。
这种部门分拆造成了货运物流市场的”九龙治水“即部门分割、条块分割等问题,也制约我国综合运输及现代物流体系的建设。
为推进大交通发展,2008年3月,交通运输部整合了原交通部、原中国民用航空总局的职责以及原建设部指导城市客运的职责,并负责国家邮政局和新组建的中国民用航空局。如今交通运输部负责水运、公路、铁路、民航等四大运输体系及邮政部门,因此在货运物流政策制定中有重要话语权。推进综合货运枢纽也是建设我国综合交通运输体系中的一部分。物流业是一个复合型、多元化产业,主管部门涉及发改委(物流基建)、交通部(货运物流)、工信部(制造业物流)、商务部(商贸物流)、农业农村部(农产品物流)、自然资源部(物流用地)、人民银行(物流金融、供应链金融)、中央网信办(数字物流)、海关总署(物流通关)、公安部(道路通行)、应急管理部(应急物流)、生态环保部(绿色物流)等十多部门,物流业发展不是哪个单一部门能管得好的,因此被称为“小国务院”的国家发改委来统筹协调,制定行业政策。国家发改委是分管国家物流行业政策及规划,掌握基础设施投资建设的话语权。2005年,国家发展改革委建立全国现代物流工作部际联席会议制度,发改委为牵头单位,商务部、原铁道部、原交通部、原信息产业部、原民航总局、公安部、财政部、海关总署、工商总局、税务总局、质检总局、国家标准委、中国物流与采购联合会、中国交通运输协会14部门为成员单位。
其主要职责是,综合协调涉及现代物流发展的政策、战略和规划;协调解决涉及相关部门的有关问题,促进部门协作配合,实现信息共享,建立长效机制,全面推进现代物流工作。
但交通运输部是运输主管部门,负责落实交通强国等国家政策,2021年成立道路货运部际联席会议制度,是牵头单位,也在参与货运物流跨部门协调。

交通运输部牵头建设的“国家综合货运枢纽”所入选的25个城市,几乎全部都在发改委所建设的“国家物流枢纽”之中,尤其是陆港型、空港型、港口型和路上边境口岸型。“国家物流枢纽”中:陆港(公路货运)、空港(航空货运)、港口型(水路货运),陆上边境口岸(铁路货运)基本都涵盖了货运枢纽,所以交通运输部与财政部的国家综合货运枢纽和发改委国家物流枢纽基本重叠。其中,金华、福州、泉州、济南、临沂、银川不是国家物流枢纽中的货运枢纽,哈尔滨、西宁两城市目前不在国家物流枢纽建设城市之中,但这些城市都是国家物流枢纽布局承载城市。

关于支持国家综合货运枢纽补链强链,是交通运输部联合财政部发文,与财政部合作意味着有拨款,而名单与“国家物流枢纽”重复就意味着有重复资金和政策加持。从“国家综合货运枢纽”所选城市的分布区域来看,所选城市更像是对物流基础相对较弱地区的一种补充,重复的政策和重复的补贴对于这些城市发展当然有帮助,但考虑两项政策都涉及长远发展,都是顶层设计。两个部际联席会议制度的建立,两类国家级货运物流枢纽城市的评定,在一定程度上显示针对物流行业这个多头监管的行业,还需要进一步强化协同共治,避免因部门分割形成的重复施策,强化顶层设计和精准施策。
附件2:
国家物流枢纽布局承载城市
2018年12月21日,国家发展改革委、交通运输部发出关于印发《国家物流枢纽布局和建设规划》的通知(发改经贸〔2018〕1886号),贯彻落实党中央、国务院关于加强物流等基础设施网络建设的决策部署,科学推进国家物流枢纽布局和建设。陆港型国家物流枢纽承载城市:石家庄、保定、太原、大同、临汾、呼和浩特、乌兰察布、沈阳、长春、哈尔滨、佳木斯、南京、徐州、杭州、合肥、南昌、鹰潭、济南、潍坊、郑州、安阳、武汉、长沙、衡阳、南宁、柳州、重庆、成都、遂宁、贵阳、遵义、昆明、拉萨、西安、延安、兰州、酒泉、格尔木、乌鲁木齐、哈密、库尔勒。港口型国家物流枢纽承载城市:天津、唐山、秦皇岛、沧州、大连、营口、上海、南京、苏州、南通、连云港、宁波―舟山、芜湖、安庆、福州、厦门、九江、青岛、日照、烟台、武汉、宜昌、岳阳、广州、深圳、湛江、钦州―北海―防城港、洋浦、重庆、泸州。空港型国家物流枢纽承载城市:北京、天津、哈尔滨、上海、南京、杭州、宁波、厦门、青岛、郑州、长沙、武汉―鄂州、广州、深圳、三亚、重庆、成都、贵阳、昆明、拉萨、西安、银川、乌鲁木齐。生产服务型国家物流枢纽承载城市:天津、石家庄、唐山、邯郸、太原、鄂尔多斯、包头、沈阳、大连、长春、哈尔滨、大庆、上海、南京、无锡、苏州、杭州、宁波、嘉兴、金华、合肥、蚌埠、福州、三明、南昌、青岛、郑州、洛阳、武汉、十堰、襄阳、长沙、郴州、广州、深圳、珠海、佛山、东莞、南宁、柳州、重庆、成都、攀枝花、贵阳、西安、宝鸡、石河子。商贸服务型国家物流枢纽承载城市:天津、石家庄、保定、太原、呼和浩特、赤峰、沈阳、大连、长春、吉林、哈尔滨、牡丹江、上海、南京、南通、杭州、温州、金华(义乌)、合肥、阜阳、福州、平潭、厦门、泉州、南昌、赣州、济南、青岛、临沂、郑州、洛阳、商丘、南阳、信阳、武汉、长沙、怀化、广州、深圳、汕头、南宁、桂林、海口、重庆、成都、达州、贵阳、昆明、大理、西安、兰州、西宁、银川、乌鲁木齐、喀什。陆上边境口岸型国家物流枢纽承载城市:包括呼伦贝尔(满洲里)、锡林郭勒(二连浩特)、丹东、延边(珲春)、黑河、牡丹江(绥芬河―东宁)、防城港(东兴)、崇左(凭祥)、德宏(瑞丽)、红河(河口)、西双版纳(磨憨)、日喀则(吉隆)、伊犁(霍尔果斯)、博尔塔拉(阿拉山口)、克孜勒苏(吐尔尕特)、喀什(红其拉甫)。